在DLC中使用EPL实现训练加速
EPL(Easy Parallel Library)是高效易用的分布式模型训练框架,深度集成多种训练优化技术,提供了简单易用的API实现各种并行化策略。您可以使用EPL实现低成本、高性能分布式模型训练。本文为您介绍如何在DLC中使用EPL高效地进行分布式TensorFlow训练。前提条件在开始执行操...
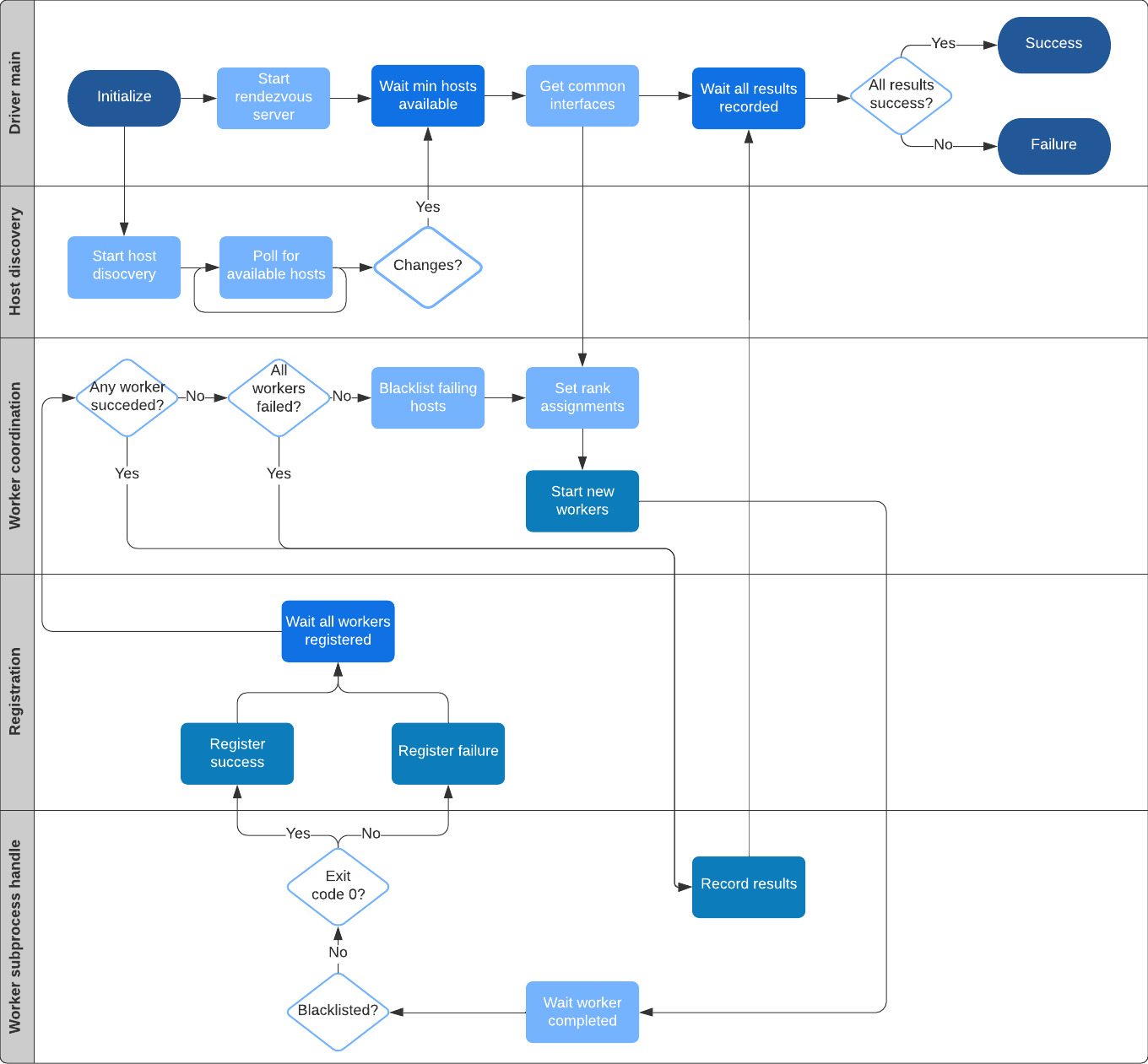
Elastic Training Operator: Kubernetes 上运行弹性深度学习训练任务
背景 由于云计算在资源成本和弹性扩容方面的天然优势,越来越多客户愿意在云上构建AI系统,而以容器,Kubernetes 为代表的云原生技术,已经成为释放云价值的最短路径, 在云上基于Kubernetes 构建AI平台已经成为趋势。 当面临较复杂的模型训练或者数据量大时,单机的计算能力往往无法满足算力要求。 通过使用 阿里的AiACC 或者社区的 horovod 等分布式训练框架,仅需修改几行代码....
本页面内关键词为智能算法引擎基于机器学习所生成,如有任何问题,可在页面下方点击"联系我们"与我们沟通。
深度学习训练相关内容
- 分布式训练深度学习
- 训练深度学习
- 深度学习笔记训练
- 深度学习训练性能
- 深度学习训练cifar-10
- 深度学习构建训练
- 深度学习训练分类
- 深度学习实践训练
- 深度学习训练数据集
- 深度学习训练图像
- 深度学习训练数据
- 深度学习界面训练
- 系统训练代码深度学习
- 深度学习实战训练
- 深度学习分割训练
- 检测训练代码目标检测深度学习
- 智能训练代码目标检测深度学习
- 检测数据集训练代码目标检测深度学习
- 学习深度学习训练
- 深度学习训练平台
- 深度学习cnn训练
- pai深度学习训练
- 深度学习训练研究
- 深度学习训练策略
- 深度学习简介训练
- dl深度学习训练
- 深度学习感知机训练
- 学习深度学习softmax训练
- 深度学习线性回归训练
- kubernetes深度学习训练
智能引擎技术
AI Online Serving,阿里巴巴集团搜推广算法与工程技术的大本营,大数据深度学习时代的创新主场。
+关注