阿里云AnalyticDB for PostgreSQL 入选VLDB 2025:统一架构破局HTAP,Beam+Laser引擎赋能Data+AI融合新范式
点击下载论文原文:【 《AnalyticDB-PG: A Cloud-native High-performance Data Warehouse in Alibaba Cloud》】 背景 在数据驱动与人工智能深度融合的时代,企业对数据仓库的需求早已超越“查得快”这一基础能力。实时写入、弹性扩展、混合负载处理、AI原生支持……这些不再是“加分项”,而是支撑智能决策、精...
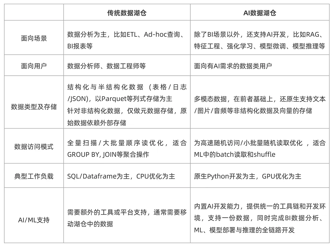
数据不用搬,AI直接炼!阿里云AnalyticDB AI数据湖仓一站式融合AI+BI
引言 阿里云瑶池旗下的云原生数据仓库AnalyticDB MySQL版(以下简称ADB)诞生于高性能实时数仓时代,实现了PB级结构化数据的高效处理和分析。在前几年,为拥抱大数据的浪潮,ADB从传统数仓拓展到数据湖仓,支持Paimon/Iceberg/Delta Lake/Hudi湖格式,为开放的数据湖提供数据库级别的性能、可靠性和管理能力,从而更好地服务以SQL为核心的大规模数据处理和B...
通过向量数据库进行向量查询和融合查询
AnalyticDB PostgreSQL版提供完全按照相似度距离排序的精确检索(搜索速度较慢)和使用HNSW索引的近似索引检索(搜索速度快)两种向量检索方式。
AnalyticDB MySQL新购页面融合升级,提供企业版购买选项
企业版和基础版 AnalyticDB MySQL新购页面升级,将原湖仓版、数仓版升级为企业版与基础版,存量实例不受影响。 2024年6月4日起,国内站杭州地域支持新购企业版和基础版实例,其余地域仍新购湖仓版和数仓版实例。 2024年7月1日起,国内站-中国香港、菲律宾、泰国、韩国、马来西亚、日本、印尼、德国、美国硅谷、美国弗吉尼亚、英国伦敦支持新购企业版和基础版...
云原生数据仓库AnalyticDB MySQL版MPP+DAG融合计算引擎实现数据库与大数据一体化?
云原生数据仓库AnalyticDB MySQL版MPP+DAG融合计算引擎实现数据库与大数据一体化?
本页面内关键词为智能算法引擎基于机器学习所生成,如有任何问题,可在页面下方点击"联系我们"与我们沟通。
云原生数据仓库AnalyticDB MySQL版融合相关内容
云原生数据仓库AnalyticDB MySQL版您可能感兴趣
- 云原生数据仓库AnalyticDB MySQL版破解
- 云原生数据仓库AnalyticDB MySQL版ai
- 云原生数据仓库AnalyticDB MySQL版解决方案
- 云原生数据仓库AnalyticDB MySQL版微信
- 云原生数据仓库AnalyticDB MySQL版supabase
- 云原生数据仓库AnalyticDB MySQL版应用
- 云原生数据仓库AnalyticDB MySQL版入选
- 云原生数据仓库AnalyticDB MySQL版beam
- 云原生数据仓库AnalyticDB MySQL版data
- 云原生数据仓库AnalyticDB MySQL版范式
- 云原生数据仓库AnalyticDB MySQL版mysql
- 云原生数据仓库AnalyticDB MySQL版数据仓库
- 云原生数据仓库AnalyticDB MySQL版云原生
- 云原生数据仓库AnalyticDB MySQL版postgresql
- 云原生数据仓库AnalyticDB MySQL版数据
- 云原生数据仓库AnalyticDB MySQL版adb
- 云原生数据仓库AnalyticDB MySQL版阿里云
- 云原生数据仓库AnalyticDB MySQL版架构
- 云原生数据仓库AnalyticDB MySQL版数据库
- 云原生数据仓库AnalyticDB MySQL版同步
- 云原生数据仓库AnalyticDB MySQL版产品
- 云原生数据仓库AnalyticDB MySQL版查询
- 云原生数据仓库AnalyticDB MySQL版sql
- 云原生数据仓库AnalyticDB MySQL版湖仓
- 云原生数据仓库AnalyticDB MySQL版实践
- 云原生数据仓库AnalyticDB MySQL版湖仓版
- 云原生数据仓库AnalyticDB MySQL版场景
- 云原生数据仓库AnalyticDB MySQL版分析
- 云原生数据仓库AnalyticDB MySQL版开发
- 云原生数据仓库AnalyticDB MySQL版离线