文章 2025-09-19 来自:开发者社区

采用SRF算法的分流有源滤波器【并联有源滤波器的仿真电路可降低谐波和无功功率】(Simulink仿真实现)

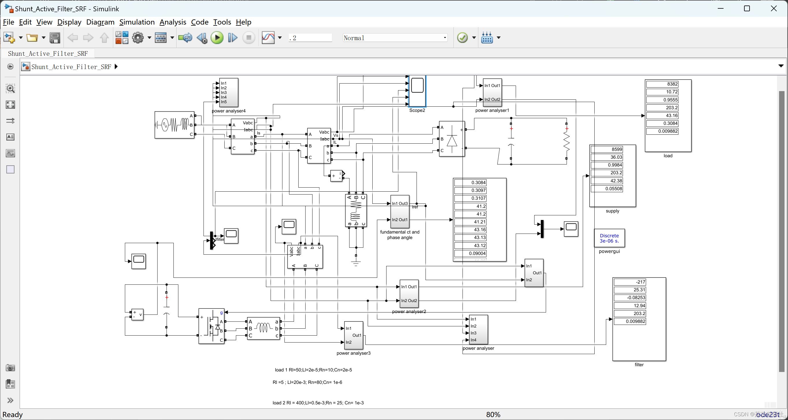
‍个人主页 欢迎来到本博客❤️❤️ 博主优势:博客内容尽量做到思维缜密,逻辑清晰,为了方便读者。 ⛳️座右铭:行百里者,半于九十。 1 概述 采用SRF算法的分流有源滤波器研究 非线性和线性负载连接到三相电源。 电源电流为非正弦。 并联有源滤波器在0.08秒时切换。现在电源电流是正弦的,与电源电压同相。 ...

采用SRF算法的分流有源滤波器【并联有源滤波器的仿真电路可降低谐波和无功功率】(Simulink仿真实现)
文章 2025-08-28 来自:开发者社区

【最小均方(LMS)算法的分流有源滤波器】分流有源滤波器采用最小均方(LMS)算法的仿真电路可以减轻谐波和无功功率(Simulink仿真实现)

欢迎来到本博客❤️❤️ 博主优势:博客内容尽量做到思维缜密,逻辑清晰,为了方便读者。 ⛳️座右铭:行百里者,半于九十。 1 概述 【最小均方(LMS)算法的分流有源滤波器】分流有源滤波器采用最小均方(LMS)算法的仿真电路可以减轻谐波和无功功率 非线性和线性负载连接到三相电源。 供电电流是非正弦的。 并联有源滤波器在...

【最小均方(LMS)算法的分流有源滤波器】分流有源滤波器采用最小均方(LMS)算法的仿真电路可以减轻谐波和无功功率(Simulink仿真实现)
文章 2022-12-12 来自:开发者社区

大林算法控制仿真实验(计控实验六simulink)

一、实验目的与要求1、掌握大林算法的D(z)设计。2、掌握SIMULINK的仿真方法。二、仿真软硬件环境PC机,MATLAB R2012b。三、实验原理四、D(z)设计五、SIMULINK仿真结构图六、仿真波形记录七、思考题1、大林算法控制系统对阶跃输入有无超调?为什么?答:达林算法控制系统对阶跃输入有超调。因为被控对象中的纯滯后部分仅将控制作用在时间坐标上推移了–个滞后时间,被控对象具有纯滞后....

大林算法控制仿真实验(计控实验六simulink)

本页面内关键词为智能算法引擎基于机器学习所生成,如有任何问题,可在页面下方点击"联系我们"与我们沟通。

产品推荐

智能引擎技术

AI Online Serving,阿里巴巴集团搜推广算法与工程技术的大本营,大数据深度学习时代的创新主场。

+关注