文章 2025-09-25 来自:开发者社区

【高创新】基于优化的自适应差分导纳算法的改进最大功率点跟踪研究(Matlab代码实现)

欢迎来到本博客❤️❤️ 博主优势:博客内容尽量做到思维缜密,逻辑清晰,为了方便读者。 ⛳️座右铭:行百里者,半于九十。 1 概述 基于优化的自适应差分导纳算法的改进最大功率点跟踪研究 一、自适应差分导纳算法的基本原理与局限性 自适应差分导纳算法(Adaptive Differential Conductance Algori...

【高创新】基于优化的自适应差分导纳算法的改进最大功率点跟踪研究(Matlab代码实现)
文章 2025-09-24 来自:开发者社区

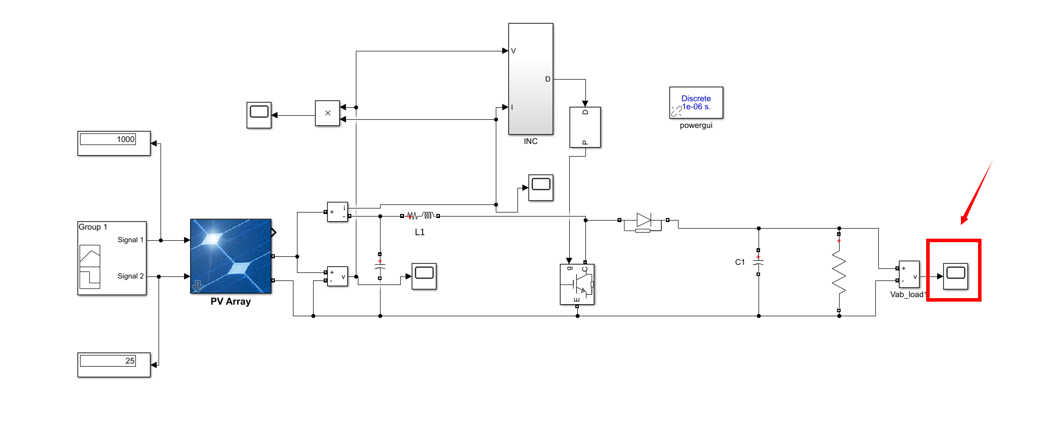
【INC-MPPT】增量导纳算法追踪光伏的最大功率点用于光伏的并网接入研究(Simulink仿真实现)

欢迎来到本博客❤️❤️ 博主优势:博客内容尽量做到思维缜密,逻辑清晰,为了方便读者。 ⛳️座右铭:行百里者,半于九十。 1 概述 已经提出了一种增量导纳最大功率点追踪(INC-MPPT)算法,旨在实现光伏系统的最大功率点追踪,并确保其适用于光伏系统的并网接入。该算法利用增量导纳方法,通过对系统响应进行连续的增量调整,以实现对光伏板最大功率点...

【INC-MPPT】增量导纳算法追踪光伏的最大功率点用于光伏的并网接入研究(Simulink仿真实现)
文章 2025-08-26 来自:开发者社区

【电力系统】基于节点导纳矩阵运算的电力系统全环节碳流追踪算法研究(Matlab代码实现)

  欢迎来到本博客❤️❤️ 博主优势:博客内容尽量做到思维缜密,逻辑清晰,为了方便读者。 ⛳️座右铭:行百里者,半于九十。 本文内容如下: ⛳️赠与读者 ‍做科研,涉及到一个深在的思想系统,需要科研者逻辑缜密,踏实认真,但是不能只是努力,很多时候借力比努力更重要,然后还要有仰望星空的创新点和启发点。建议读者按...

【电力系统】基于节点导纳矩阵运算的电力系统全环节碳流追踪算法研究(Matlab代码实现)

本页面内关键词为智能算法引擎基于机器学习所生成,如有任何问题,可在页面下方点击"联系我们"与我们沟通。

产品推荐

智能引擎技术

AI Online Serving,阿里巴巴集团搜推广算法与工程技术的大本营,大数据深度学习时代的创新主场。

+关注