文章 2022-12-30 来自:开发者社区

细数Java技术架构这些年的发展史

前言Java一度被称为是应用最广泛的编程语言。尤其在Java web方面,Java作为后台服务器开发语言,尤其是它跨平台一次编译随处运行的特性,更是受到不少企业和工程师们的爱戴。作为应用开发的主要语言,Java也需要借助其他很多优秀的框架,来实现系统或程序的完整性。针对不同的业务场景,选择合适的框架,是每一个架构师和工程师在开发一项软件之前,必须首先要考虑的事情。随着时代的进步和科技的发展,Ja....

细数Java技术架构这些年的发展史
问答 2022-04-03 来自:开发者社区

java语言的三种技术架构有哪些?

java语言的三种技术架构有哪些?

问答 2021-11-09 来自:开发者社区

Java的技术架构JAVAME是什么?

Java的技术架构JAVAME是什么?

问答 2021-11-09 来自:开发者社区

Java的技术架构JAVASE是什么?

Java的技术架构JAVASE是什么?

问答 2021-11-09 来自:开发者社区

Java的技术架构JAVAEE是什么?

Java的技术架构JAVAEE是什么?

问答 2021-11-09 来自:开发者社区

Java的三种技术架构是什么?

Java的三种技术架构是什么?

文章 2020-03-12 来自:开发者社区

Java Web技术架构方案概述

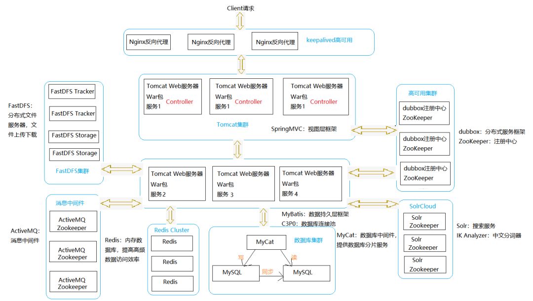
大型网站系统架构的演进都是随着业务增长不断演进,所有的出发点都是为了满足业务需求。最初访问量下,功能简单时,单体软件可以解决所有问题;后来访问量逐渐增大,功能愈加丰富,此时单体软件的架构逐渐成为开发和运维的瓶颈。所以微服务拆分,集群化部署,消息中间件,内存数据库,数据库中间件等解决方案逐渐走进视野。 下图为简略版的Web系统架构,本文围绕此图展开,简要介绍其中涉及组件的功能和应用场景。 回到最.....

Java Web技术架构方案概述
文章 2018-08-17 来自:开发者社区

十年技术架构,只剩下这套Java技术栈了

蓦然回首自己做开发已经十年了,这十年中我获得了很多,技术能力、培训、出国、大公司的经历,还有很多很好的朋友。 但再仔细一想,这十年中我至少浪费了五年时间,这五年可以足够让自己成长为一个优秀的程序员,可惜我错过了,我用这五年时间和很多程序员一样在困惑和迷茫中找不到出路! 路其实一直都在那里,只是我们看不到而已! 以前我一直被公司和技术牵着走,并不是自己在选择技术,而是不自觉地被推到了这个位置上。想....

本页面内关键词为智能算法引擎基于机器学习所生成,如有任何问题,可在页面下方点击"联系我们"与我们沟通。

产品推荐

Java开发者

Java开发者成长课堂,课程资料学习,实战案例解析,Java工程师必备词汇等你来~

+关注