Hammer.js分析(四)——recognizer.js
不同识别器会使用不同逻辑,根据从相关Input类获取到的事件对象和事件,实现自定义的触屏事件,例如tap、pinch等。一、继承关系Recognizer与前面的Input一样,也相当于是个抽象类。从上图中可以看到,6个子类都会先继承AttrRecognizer类,因为AttrRecognizer类中的2个方法可以共用,attrTest与process,如果自己不实现,就可以直接调用。 ....
Hammer.js分析(三)——input.js
input.js是所有input文件夹中类的父类,浏览器事件绑定、初始化特定的input类、各种参数计算函数。Input父类和其子类就是在做绑定事件,各种参数计算、整合、设置等返回自定义事件对象,交给识别器的相关对象使用。一、Input父类Input相当于一个抽象类,对象中总共有3个方法1)handler(ev)这相当于一个抽象方法,在上图中的6个子对象里,都会实现这个方法。ev是事件对象(不是....
Hammer.js分析(二)——manager.js
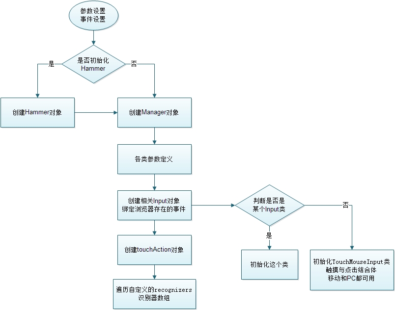
“Manager”是所有识别器实例的容器,它为你设置的元素安装了交互事件监听器,并设置了触摸事件特性。manager.js中的代码会涉及到input.js和recoginzer.js中的内容,这里会先做大致的流程分析,具体分析会在接下来的文章中详谈。一、Manager构造函数初始化流程如下所示:对应的函数代码如下所示:function Manager(element, options) { ...
Hammer.js分析(四)——recognizer.js
不同识别器会使用不同逻辑,根据从相关Input类获取到的事件对象和事件,实现自定义的触屏事件,例如tap、pinch等。 一、继承关系 Recognizer与前面的Input一样,也相当于是个抽象类。 从上图中可以看到,6个子类都会先继承AttrRecognizer类,因为AttrRecognizer类中的2个方法可以共用,attrTest与process,如果自己不实现,就可以直接调用。 &nb...
Hammer.js分析(二)——manager.js
“Manager”是所有识别器实例的容器,它为你设置的元素安装了交互事件监听器,并设置了触摸事件特性。 manager.js中的代码会涉及到input.js和recoginzer.js中的内容,这里会先做大致的流程分析,具体分析会在接下来的文章中详谈。 一、Manager构造函数 初始化流程如下所示: 对应的函数代码如下所示: function Manager(element, options.....
Hammer.js分析(三)——input.js
input.js是所有input文件夹中类的父类,浏览器事件绑定、初始化特定的input类、各种参数计算函数。 Input父类和其子类就是在做绑定事件,各种参数计算、整合、设置等返回自定义事件对象,交给识别器的相关对象使用。 一、Input父类 Input相当于一个抽象类,对象中总共有3个方法 1)handler(ev) 这相当于一个抽象方法,在上图中的6个子对象里,都会实现这个方法。 ev是.....
本页面内关键词为智能算法引擎基于机器学习所生成,如有任何问题,可在页面下方点击"联系我们"与我们沟通。
JavaScript您可能感兴趣
- JavaScript算法
- JavaScript SDK
- JavaScript显隐
- JavaScript知识点
- JavaScript场景
- JavaScript示例
- JavaScript Promise
- JavaScript局域网
- JavaScript监控
- JavaScript分析
- JavaScript文章
- JavaScript uniapp
- JavaScript学习
- JavaScript对象
- JavaScript方法
- JavaScript视频讲解
- JavaScript小程序
- JavaScript前端
- JavaScript系统
- JavaScript函数
- JavaScript数组
- JavaScript代码
- JavaScript笔记
- JavaScript视频
- JavaScript实现
- JavaScript CSS
- JavaScript源码
- JavaScript HTML
- JavaScript部署
- JavaScript文档
开发与运维
集结各类场景实战经验,助你开发运维畅行无忧
+关注