Kubernetes(K8S) kubesphere 安装
安装KubeSphere最好的方法就是参考官方文档,而且官方文档是中文的。 官网地址:https://kubesphere.com.cn/ https://github.com/kubesphere/kubesphere/blob/master/README_zh.md Kubernetes(K8S) kubesphere 介绍 安装提前条件: 使用 Ku...
Kubernetes(K8S) kubesphere 介绍
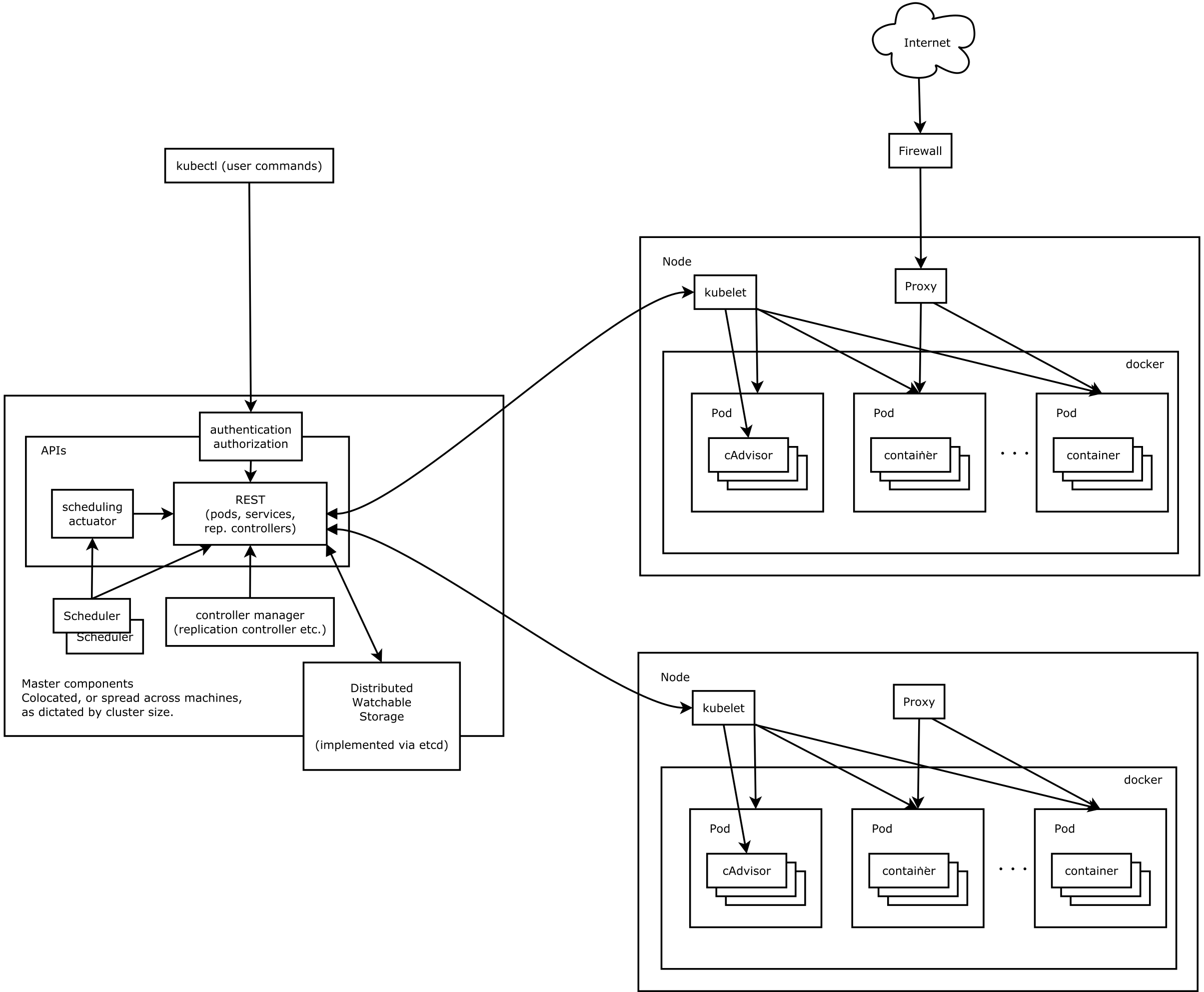
使用 Kubeadm 部署 Kubernetes(K8S) 安装--附K8S架构图 Kubernetes(K8S) kubesphere 安装 官网地址:https://kubesphere.com.cn/ ...
K8S集群上安装KubeSphere的详细过程
前提 已经搭建好了k8s集群 一、安装KubeSphere前置环境 1、nfs文件系统 1.1、master节点上安装nfs-server服务器: 首先在每个节点上安装nfs工具: # 在每个机器。 y...
k8s与kubesphere版本对应关系
官方教程:https://v3-0.docs.kubesphere.io/zh/docs/installing-on-kubernetes/on-prem-kubernetes/install-ks-on-linux-airgapped/k8s与kubesphere版本对应关系:Kubespherek8s版本要求详情地址v1.0.0不支持k8s基础上安装https://v1-0.docs.kub....
【K8S系列】第五讲:在 Linux 上安装 KubeSphere
1、多节点安装介绍 在生产环境中,由于单节点集群资源有限、计算能力不足,无法满足大部分需求,因此不建议在处理大规模数据时使用单节点集群。此外,单节点集群只有一个节点,因此也不具有高可用性。相比之下,在应用程序部署和分发方面,多节点架构是最常见的首选架构。本节概述了多节点安装,包括概念、KubeKey 和操作步骤。有关高可用安装的信息,请参考高可用配置、在公有云上安装和在本地环境中安装。2、概念介....
k8s kubesphere 部署 GitLab仓库
极狐GitLab 一体化 DevOps 平台从设计到投产,一个平台覆盖 DevSecOps 全流程。极狐GitLab 帮助团队更快、更安全地交付更好的软件,提升研运效能,实现 DevOps 价值最大化。应用商店搜索gitlab填写基本信息应用设置官网yaml说明: https://jihulab.com/gitlab-cn/charts/gitlab/-/blob/main-jh/values.....
k8s之KubeSphere部署有状态数据库中间件服务 mysql、redis、mongo
部署mysql新建配置文件configMap创建configmap高级设置值:[client] default-character-set=utf8mb4 [mysql] default-character-set=utf8mb4 [mysqld] init_connect='SET collation_connection = utf8mb4_general_ci' init_connect=....
k8s kubesphere 部署 harbor私服仓库
应用商店搜索harbor点击安装基本信息应用设置 初始化harbor密码harborAdminPassword:就是我们创建完成后初始化的登录密码应用设置 设置nodePort访问模式应用设置 取消设置tls应用设置 设置访问地址点击安装等待创建访问测试
k8s KubeSphere流水线部署Vue前端项目 详细教程
1. 创建流水线项目2. 首先去流水线项目 创建三个凭证kubeconfig类型:默认内容为当前用户的 kubeconfig 配置。 选择此类型创建默认有值用户名密码(my-login):git账号和密码用户名密码(my-aliyun-docker):阿里云容器镜像仓库账号密码3. 创建流水线4. 流水线Jenkinsfile文件pipeline { agent { node { ...
k8s KubeSphere流水线部署SpringBoot后端项目 详细教程
1. 创建流水线项目2. 首先去流水线项目 创建三个凭证kubeconfig类型:默认内容为当前用户的 kubeconfig 配置。 选择此类型创建默认有值用户名密码(my-login):git账号和密码用户名密码(my-aliyun-docker):阿里云容器镜像仓库账号密码3. 创建流水线4. 流水线Jenkinsfile文件pipeline { agent { node { ...
本页面内关键词为智能算法引擎基于机器学习所生成,如有任何问题,可在页面下方点击"联系我们"与我们沟通。
容器服务Kubernetes版更多kubesphere相关
容器服务Kubernetes版您可能感兴趣
- 容器服务Kubernetes版gpu
- 容器服务Kubernetes版共享
- 容器服务Kubernetes版pro
- 容器服务Kubernetes版托管
- 容器服务Kubernetes版调度
- 容器服务Kubernetes版集群
- 容器服务Kubernetes版ack
- 容器服务Kubernetes版kubernetes
- 容器服务Kubernetes版容器
- 容器服务Kubernetes版cd
- 容器服务Kubernetes版部署
- 容器服务Kubernetes版pod
- 容器服务Kubernetes版应用
- 容器服务Kubernetes版云原生
- 容器服务Kubernetes版服务
- 容器服务Kubernetes版阿里云
- 容器服务Kubernetes版 Pod
- 容器服务Kubernetes版docker
- 容器服务Kubernetes版k8s
- 容器服务Kubernetes版 Docker
- 容器服务Kubernetes版节点
- 容器服务Kubernetes版安装
- 容器服务Kubernetes版 K8S
- 容器服务Kubernetes版配置
- 容器服务Kubernetes版实践
- 容器服务Kubernetes版架构
- 容器服务Kubernetes版网络
- 容器服务Kubernetes版资源
- 容器服务Kubernetes版 kubernetes
- 容器服务Kubernetes版监控