Linux进程实践(5) --守护进程
概述 守护进程是在需要在后台长期运行不受终端控制的进程,通常情况下守护进程在系统启动时自动运行,在服务器关闭的时候自动关闭;守护进程的名称通常以d结尾,比如sshd、xinetd、crond、atd等。 守护进程编程规则 调用umask将文件模式创建屏蔽字设置为一个已知值(通常是0) 调用fork(),创建新...
Linux进程实践(4) --wait避免僵尸进程
Wait的背景 当子进程退出的时候,内核会向父进程发送SIGCHLD信号,子进程的退出是个异步事件(子进程可以在父进程运行的任何时刻终止) 子进程退出时,内核将子进程置为僵尸状态,这个进程称为僵尸进程,它只保留最小的一些内核数据结构,以便父进程查询子进程的退出状态。 父进程查询子进程的退出状态可以用wait/waitpi...
Linux进程实践(3) --进程终止与exec函数族
进程的几种终止方式 (1)正常退出 从main函数返回[return] 调用exit 调用_exit/_Exit (2)异常退出 调用abort 产生SIGABOUT信号 由信号终止 Ctrl+C [SI...
Linux进程实践(2) --僵尸进程与文件共享
孤儿进程与僵尸进程 孤儿进程: 如果父进程先退出,子进程还没退出那么子进程的父进程将变为init进程。(注:任何一个进程都必须有父进程) //生成孤儿进程 int main(int argc, char *argv[]) { pid_t pid = fork(); if (pid < 0) err_exit("fork error"); el...
Linux进程实践(1) --Linux进程编程概述
进程 VS. 程序 什么是程序? 程序是完成特定任务的一系列指令集合。 什么是进程? [1]从用户的角度来看:进程是程序的一次执行过程 [2]从操作系统的核心来看:进程是操作系统分配的内存、CPU时间片等资源的基本单位。 [3]进程是资源分配的最小单位 [4]每一个进程都有自己独立的地...
Linux内核分析(四)----进程管理|网络子系统|虚拟文件系统|驱动简介
原文:Linux内核分析(四)----进程管理|网络子系统|虚拟文件系统|驱动简介 Linux内核分析(四) 两天没有更新了,上次博文我们分析了linux的内存管理子系统,本来我不想对接下来的进程管理子系统、网络子系统、虚拟文件系统在这个阶段进行分析的,但是为了让大家对内核有个整体的把握,今天还是简单的介绍一下剩余的几个子系统,我们对这几个子系统的分析,只要了解其作用和部分内容即可,不必深究,等....
Linux进程模型
----原文链接:http://www.cnblogs.com/biyeymyhjob/archive/2012/08/01/2617884.html------ Linux进程通过一个task_struct结构体描述,在linux/sched.h中定义,通过理解该结构,可更清楚的理解linux进程模型。 &n...
十天学Linux内核之第二天---进程
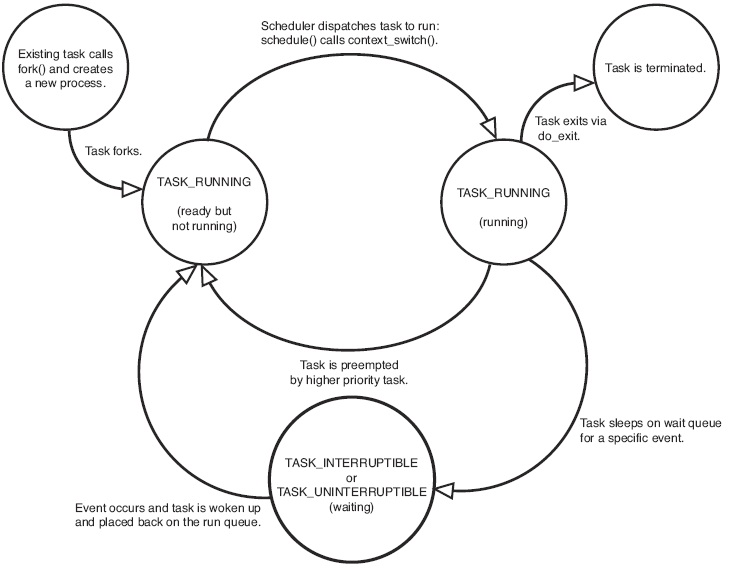
原文:十天学Linux内核之第二天---进程 都说这个主题不错,连我自己都觉得有点过大了,不过我想我还是得坚持下去,努力在有限的时间里学习到Linux内核的奥秘,也希望大家多指点,让我更有进步。今天讲的全是进程,这点在大二的时候就困惑了我,结果那个时候我就止步不前了,这里主要讲的是为何引入进程、进程在Linux空间是如何实现的,并且描述了所有与进程执行相关的数据结构,最后还会讲到异常和中断等....
linux 进程(二) --- 进程的创建及相关api
一、进程的创建fork()函数 由fork创建的新进程被称为子进程(child process)。该函数被调用一次,但返回两次。两次返回的区别是子进程的返回值是0,而父进程的返回值则是 新子进程的进程ID。将子进程ID返回给父进程的理由是:因为一个进程的子进程可以多于一个,所有没有一个函数使一个进程可以获得其所有子进程的进程ID。fork使子进程得到返回值0的理由是:一个进程只会有一个...
linux 进程(一)---基本概念
一、进程的定义 进程是操作系统的概念,每当我们执行一个程序时,对于操作系统来讲就创建了一个进程,在这个过程中,伴随着资源的分配和释放。可以认为进程是一个程序的一次执行过程。 二、进程与程序的区别 程序时静态的,它是一些保存 在磁盘上得指令的有...
本页面内关键词为智能算法引擎基于机器学习所生成,如有任何问题,可在页面下方点击"联系我们"与我们沟通。
Linux更多进程相关
- Linux进程队列
- Linux内核进程
- Linux进程概念
- Linux进程pid
- Linux进程解析
- Linux内核线程进程
- Linux线程进程
- Linux进程前台
- Linux进程后台
- Linux进程会话
- Linux进程内存
- Linux编程进程
- Linux进程信号
- Linux进程管道
- Linux进程命令
- Linux进程地址
- Linux进程通信
- Linux进程优先级
- Linux进程线程
- Linux进程共享内存
- Linux进程程序
- Linux进程方法
- Linux操作系统进程
- Linux进程fork
- Linux调优进程
- Linux进程函数
- Linux运行进程
- Linux进程信号量
- Linux进程cpu
- Linux内存进程