Docker集群管理工具-Kubernetes部署记录
Kubernetes介绍 1 2 3 4 5 6 7 8 9 Kubernetes是Google开源的容器集群管理系统,是基于Docker构建一个容器的调度服务,提供资源调度、均衡容灾、服务注册、动态扩缩容等功能套件。 Kubernetes提供应用部署、维护、 扩展机制等功能,利用Kubernetes能方便地管理跨机器运行容器化的应用,其主要功能如下: 1) 使用Docker对...
Docker容器管理之Kubernetes
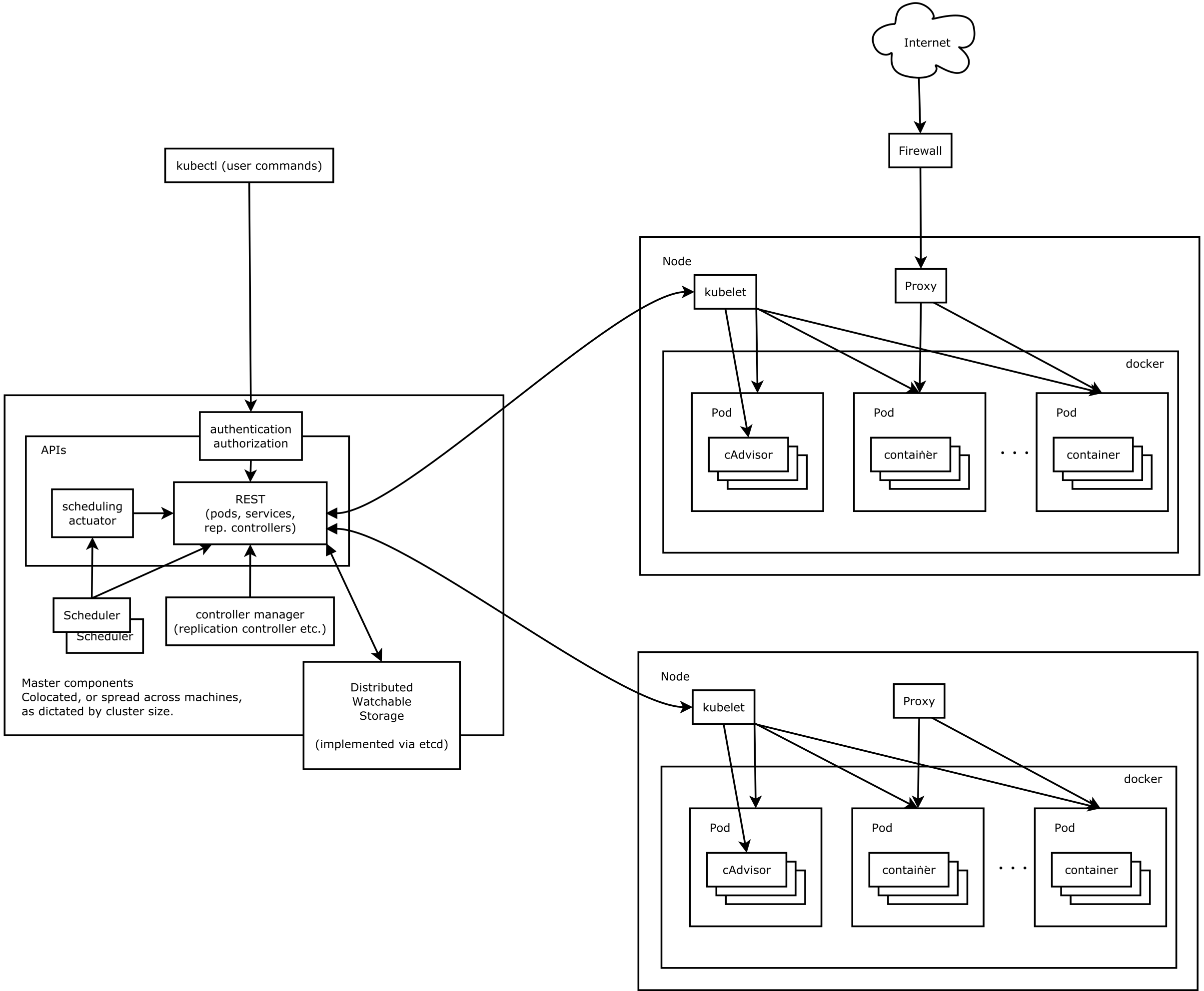
Kubernetes是Google开源的容器集群管理系统。它构建于docker技术之上,为容器化的应用提供资源调度、部署运行、服务发现、扩 容缩容等整一套功能,本质上可看作是基于容器技术的mini-PaaS平台。本文旨在梳理Kubernetes的架构、概念及基本工作流,并且通过运行一 个简单的示例应用来介绍如何使用Kubernetes。 总体概览 如下图所示是我初步阅读文档和源代码之后整理的总体....
在Docker和Kubernetes上运行MongoDB微服务
本文介绍了利用Docker和Kubernetes搭建一套具有冗余备份集合的MongoDB服务,从容器对CI和CD引发的改变入手,讨论了容器技术对MongoDB带来的挑战和机会,然后实战如何部署一套稳定的MongoDB服务,非常的干货~ 介绍 想尝试在笔记本电脑上运行MongoDB么?希望通过执行一个简单的命令,然后就有一个轻量级、自组织的沙盒么?并可再通过一条命令就可以移除所有的痕迹么? 需要在....
学习 Kubernetes 的 Why 和 How - 每天5分钟玩转 Docker 容器技术
这是一个系统学习 Kubernetes 的教程,有下面两个特点: 系统讲解当前最流行的容器编排引擎 Kubernetes 包括了安装部署、应用管理、网络、存储、监控、日志管理等多各个方面。 重实践并兼顾理论 通过大量实验和操作带领大家学习 Kubernetes。 为什么要学 Kubernetes ? 因为 Kubernetes 太热门了。 2017 年 9 月,Mesosphere .....
Docker集群管理系统Kubernetes
一、Kubernetes简介 Kubernetes 是Google开源的容器集群管理系统,基于Docker构建一个容器的调度服务,提供资源调度、均衡容灾、服务注册、动态扩缩容等功能套件,利用Kubernetes能方便地管理跨机器运行容器化的应用。而且Kubernetes支持GCE、vShpere、CoreOS、OpenShift、Azure等平台上运行,也可以直接部署在物理主机上。 二、Kub.....
基于kubernetes构建Docker集群管理详解
一、环境部署 1、平台版本说明 1)Centos7.0 OS 2)Kubernetes V0.6.2 3)etcd version 0.4.6 4)Docker version 1.3.2 2、平台环境说明 ...
kubernetes实战-基于redis和docker的留言簿案例
一、介绍 本案例基于Kubernetes和Docker,其中包括 1、web前端 2、redis master 3、redis slave 其中web前端通过javascript redis api和redis master交互 kubernetes体系架构 二、配置 0、先决条件 Kubernetes 集群 1、启动redis master 使用replication control...
kubernetes+docker 基础架构搭建使用
主要组件 git + jenkins + kubernetes + docker + etcd + confd + nginx/haproxy Git 是一款免费、开源的分布式版本控制系统Jenkins 是基于Java开发的一种持续集成工具,用于监控持续重复的工作Kubernetes 是来自 Google 云平台的开源容器集群管理系统 Glus...
将Node.js项目docker容器化并纳入kubernetes调度编排的实践
简述 此文档以XXXLogApi-nj项目为例,讲解了将基于Node.js+Express开发的javascript项目容器化的过程。希望以后类似的项目可以以此为参照进行扩展。 XXXLogApi-nj本身是一个微服务化的项目,其作用是为系统单纯的收集相关发布日志,以便能及时的展示给用户。 ***这份文档的操作,开始于编码完成之后流程。不涉及GIT和JENKINS的等的操作。 ***...
浅谈Kubernetes和Docker
近年来,Docker像一股旋风席卷IT界,Docker指的是容器技术,其字面意思是集装箱。Docker容器技术得以快速发展,核心技术是镜像打包,使得上下游能友好地进行协助和标准化交付。“build once run anywhere”构建一次到处运行的想法非常好,实践中发现,系统在开发和测试,以及生产环境之间部署时应用配置会发生变化,仅靠“环境变量-e”没法满足实际需求。 另外,“容器镜像”的架....
本页面内关键词为智能算法引擎基于机器学习所生成,如有任何问题,可在页面下方点击"联系我们"与我们沟通。
Docker更多kubernetes相关
- kubernetes Docker
- kubernetes Docker容器
- Docker kubernetes实践
- Docker kubernetes方案
- kubernetes Docker解析
- kubernetes Docker containerd
- kubernetes Docker对照
- kubernetes Docker区别
- Docker kubernetes黄金搭档
- Docker kubernetes云原生
- 架构Docker kubernetes
- 微服务架构Docker kubernetes
- Docker Kubernetes部署
- Docker desktop kubernetes
- 构建架构Docker kubernetes搭档
- 云原生kubernetes Docker
- Docker kubernetes容器化
- 容器化Docker kubernetes
- Docker kubernetes微服务架构
- Docker kubernetes mesos
- 实践Docker kubernetes
- Docker kubernetes最佳实践
- 容器编排Docker kubernetes
- kubernetes Docker容器编排
- Docker kubernetes k8s
- kubernetes vs Docker
- kubernetes Docker工具
- kubernetes Docker swarm
- kubernetes Docker swarm容器编排工具
- kubernetes vs Docker swarm容器编排工具
Docker您可能感兴趣
阿里云容器服务 ACK
云端最佳容器应用运行环境,安全、稳定、极致弹性
+关注