文章 2017-11-12 来自:开发者社区

GitHub超详细图文攻略 - Git客户端下载安装 GitHub提交修改源码工作流程 Git分支 标签 过滤 Git版本工作流

最近听同事说他都在使用GitHub,GitHub是程序员的社区,在里面可以学到很多书上学不到的东西,所以最近在准备入手这方面的知识去尝试学习,正好碰到这么详细完整的文章,就转载了,希望对自己和大家有帮助。 GitHub操作总结 : 总结看不明白就看下面的详细讲解. GitHub操作流程 : 第一次提交 :   方案一 : 本地创建项目根目录, 然后...

文章 2017-11-12 来自:开发者社区

git克隆远程项目并创建本地对应分支

进入到想要放项目的目录,本例中gitdata目录就是我放项目的目录 克隆远程项目 git clone 如: git clone http://XXX.XXX/sq-group/XXX.git 克隆完成之后,可以看见项目名称,进去项目之后,可以看见一些git相关文件 查看远程分支 git branch -r 建立本地对应分支 git checkout --track 或者 git check...

文章 2017-11-10 来自:开发者社区

git创建与合并分支

在 版本回退 里,你已经知道,每次提交,Git都把它们串成一条时间线,这条时间线就是一个分支。截止到目前,只有一条时间线,在Git里,这个分支叫主分支,即master分支。HEAD严格来说不是指向提交,而是指向master,master才是指向提交的,所以,HEAD指向的就是当前分支。一开始的时候,master分支是一条线,Git用master指向最新的提交,再用HEAD指向master,就能确....

文章 2017-11-09 来自:开发者社区

git入门(5.分支)

五、GIT分支    分支被称之为GIT最强大的特性,因为它非常地轻量级,如果用Perforce等工具应该知道,创建分支就是克隆原目录的一个完整副本,对于大型工程来说,太费时费力了,而对于GIT来说,可以在瞬间生成一个新的分支,无论工程的规模有多大,因为GIT的分支其实就是一指针而已。在了解GIT分支之前,应该先了解GIT是如何存储数据的。   前面说过,GIT存储的不是文件各个版本的差...

文章 2017-11-09 来自:开发者社区

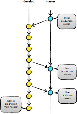
GIT分支版本管理

   目前常用的git分支管理实践有三种,即单主干(Trunk-Based development),GitHub Flow与GIT Flow三种。    TBD与SVN类似。开发和修复均在trunk上进行,按照周期打出Tag。发布首选Tag,如Tag不满足需求,则从trunk上打包发布。    GitHub属于双分支体系,一个是Mast...

GIT分支版本管理
文章 2017-11-08 来自:开发者社区

git本地及远程分支回退

1. git本地版本回退 Git reset --hard commit_id(可用 git log –oneline 查看) 2. git远程版本回退 git push origin HEAD --force #远程提交回退 下面的命令也可以实现远程版本回退 git reset --hard HEAD~1 git push --force 3. git reverse和git reset的区别....

文章 2017-11-08 来自:开发者社区

Git查看、删除、重命名远程分支和tag

Git查看、删除、重命名远程分支和tag 2015-06-15:加入姊妹篇; 2013-11-06:加入重命名远程分支的内容; 2013-01-09:加入删除远程tag的内容。 姊妹篇:使用Git、Git GUI和TortoiseGit 这篇文章记录我在使用git的过程中碰到远程分支和tag的相关内容,提纲: 查看远程分支 删除远程分支和tag 删除不存在对应远程分支的本地分支 重命名...

文章 2017-11-07 来自:开发者社区

git 切换远程分支

git clone只能clone远程库的master分支,无法clone所有分支,解决办法如下:1. 找一个干净目录,假设是git_work2. cd git_work3. git clone http://myrepo.xxx.com/project/.git ,这样在git_work目录下得到一个project子目录4. cd project5. git branch -a...

文章 2017-11-07 来自:开发者社区

关于Git中分支merge和rebase的适用场景及区别

最近刚接触Git,下面对一些基本的使用做一下总结. 本文是转载于CSDN:http://blog.csdn.net/rryqsh/article/details/8230560 几乎所有的版本控制工具都有branch功能,branch主要用于以下几个场景: 1,控制产品OEM。 基本上做产品,不同的客户都会提出多种不同特性需求,最简单的例子就是LOGO和标题完全不一样。但是可能产品自身的大部分功....

文章 2017-11-07 来自:开发者社区

git 查看、创建、删除 本地,远程 分支

阅读目录 1. 查看远程分支 2. 查看本地分支 3. 查看本地分支和远程分支 4. 创建分支 5. 切换到分支 6. 删除本地分支 7. 删除远程分支 回到顶部 1. 查看远程分支 git branch -r origin/master 回到顶部 2. 查看本地分支 git branch *master 注:以*开头指明现在所在的本地分支 回到顶部 3. 查看本地分支和远程...

本页面内关键词为智能算法引擎基于机器学习所生成,如有任何问题,可在页面下方点击"联系我们"与我们沟通。

产品推荐

开发与运维

集结各类场景实战经验,助你开发运维畅行无忧

+关注