文章 2022-02-17 来自:开发者社区

Tomcat7.0源码分析——server.xml文件的加载与解析

版权声明:本文为博主原创文章,未经博主允许不得转载。 https://blog.csdn.net/beliefer/article/details/51035923 前言作为Java程序员,对于Tomcat的server.xml想必都不陌生。本文基于Tomcat7.0的Java源码,对server.xml文...

Tomcat7.0源码分析——server.xml文件的加载与解析
文章 2022-02-17 来自:开发者社区

Tomcat7.0源码分析——类加载体系

版权声明:本文为博主原创文章,未经博主允许不得转载。 https://blog.csdn.net/beliefer/article/details/50995516 前言 Tomcat遵循J2EE规范,实现了Web容器。很多有关web的书籍和文章都离不开对Tomcat的分析,初学者可以从Tomcat的实现对...

Tomcat7.0源码分析——类加载体系
文章 2022-02-17 来自:开发者社区

Tomcat7.0源码分析——生命周期管理

版权声明:本文为博主原创文章,未经博主允许不得转载。 https://blog.csdn.net/beliefer/article/details/51473807 前言  从server.xml文件解析出来的各个对象都是容器,比如:Server、Service、Connector等。这些容器都具有新建、初...

Tomcat7.0源码分析——生命周期管理
文章 2022-02-17 来自:开发者社区

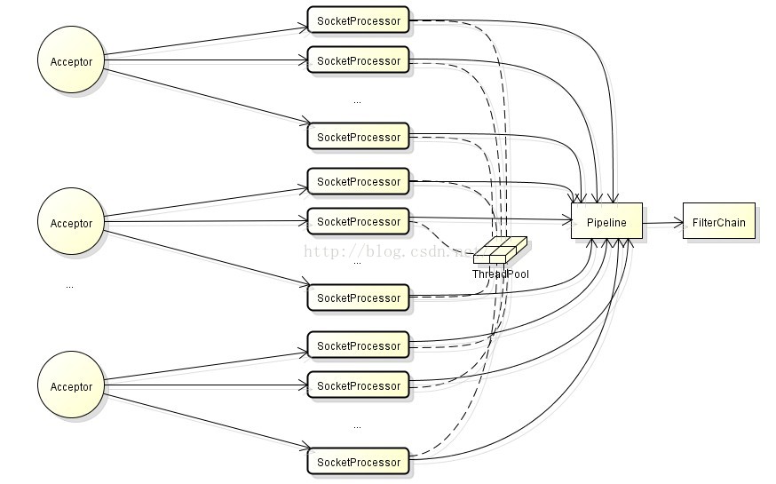
Tomcat7.0源码分析——请求原理分析(中)

版权声明:本文为博主原创文章,未经博主允许不得转载。 https://blog.csdn.net/beliefer/article/details/51828607 前言   在《Tomcat7.0源码分析——请求原理分析(上)》一文中已经介绍了关于Tomcat7.0处理请求前作的初始化和准备工作,请读者在...

Tomcat7.0源码分析——请求原理分析(中)
文章 2022-02-17 来自:开发者社区

Tomcat7.0源码分析——请求原理分析(上)

版权声明:本文为博主原创文章,未经博主允许不得转载。 https://blog.csdn.net/beliefer/article/details/51645799 前言   谈起Tomcat的诞生,最早可以追溯到1995年。近20年来,Tomcat始终是使用最广泛的Web服务器,由于其使用Java语言开发...

Tomcat7.0源码分析——请求原理分析(上)
文章 2022-02-17 来自:开发者社区

Tomcat7.0源码分析——启动与停止服务原理

版权声明:本文为博主原创文章,未经博主允许不得转载。 https://blog.csdn.net/beliefer/article/details/51585006 前言   熟悉Tomcat的工程师们,肯定都知道Tomcat是如何启动与停止的。对于startup.sh、startup.bat、shutdo...

文章 2022-02-17 来自:开发者社区

Tomcat7.0源码分析——请求原理分析(下)

版权声明:本文为博主原创文章,未经博主允许不得转载。 https://blog.csdn.net/beliefer/article/details/51894747 前言   本文继续讲解TOMCAT的请求原理分析,建议朋友们阅读本文时首先阅读过《Tomcat7.0源码分析——请求原理分析(上)》和《Tom...

Tomcat7.0源码分析——请求原理分析(下)
文章 2022-02-17 来自:开发者社区

Tomcat7.0源码分析——Session管理分析(下)

版权声明:本文为博主原创文章,未经博主允许不得转载。 https://blog.csdn.net/beliefer/article/details/52451061 前言   在《Tomcat7.0源码分析——Session管理分析(上)》一文中我介绍了Session、Session管理器,还以Standa...

Tomcat7.0源码分析——Session管理分析(下)
文章 2022-02-16 来自:开发者社区

Tomcat6.0连接器源码分析

首先看BIO模式。 Server.conf配置连接器如下: <Connector port="8081" protocol="HTTP/1.1"                connectionTimeout="20000"  &n...

文章 2022-02-16 来自:开发者社区

Tomcat6.0连接器源码分析3

接上篇http://www.iteye.com/topic/994833, 我们看到JioEndPoint的start方法有下面一段代码:   // Create worker collection   if (executor == null) {       workers = new WorkerStack(maxThre...

本页面内关键词为智能算法引擎基于机器学习所生成,如有任何问题,可在页面下方点击"联系我们"与我们沟通。

开发与运维

集结各类场景实战经验,助你开发运维畅行无忧

+关注