文章 2022-05-31 来自:开发者社区

Java后端开发三年的程序员竟然还被JVM难住!果然JVM面试是有套路的!

前言JVM是面试中必问的部分,本文通过思维导图以面向面试的角度整理JVM中不可不知的知识。先上图:1、JVM基本概念1.1、JVM是什么JVM 的全称是 「Java Virtual Machine」,也就是我们耳熟能详的 Java 虚拟机。JVM具备着计算机的基本运算方式,它主要负责把 Java 程序生成的字节码文件,解释成具体系统平台上的机器指令,让其在各个平台运行。JVM是运行在操作系统上的....

Java后端开发三年的程序员竟然还被JVM难住!果然JVM面试是有套路的!
文章 2022-05-30 来自:开发者社区

JVM从入门到入土之JVM的面试题

JVM内存分哪几个区,每个区的作用是什么?Java虚拟机主要分为以下一个区:  方法区:有时候也成为永久代,在该区内很少发生垃圾回收,但是并不代表不发生GC,在这里进行的GC主要是对方法区里的常量池和对类    型的卸载方法区主要用来存储已被虚拟机加载的类的信息、常量、静态变量和即时编译器编译后的代码等数据。该区域是被线程共享的。方法区里有一个运行时常量池,用于存放....

JVM从入门到入土之JVM的面试题
文章 2022-05-26 来自:开发者社区

快速了解Java虚拟机(JVM)以及常见面试题(持续更新中......)

一、JVM相关概念汇总JVM是Java Virtual Machine(Java虚拟机)的缩写,JVM是一种用于计算设备的规范,它是一个虚构出来的计算机,是通过在实际的计算机上仿真模拟各种计算机功能来实现的。引入Java语言虚拟机后,Java语言在不同平台上运行时不需要重新编译。Java语言使用Java虚拟机屏蔽了与具体平台相关的信息,使得Java语言编译程序只需生成在Java虚拟机上运行的目标....

快速了解Java虚拟机(JVM)以及常见面试题(持续更新中......)
文章 2022-05-24 来自:开发者社区

推荐收藏系列:一文理解JVM虚拟机(内存、垃圾回收、性能优化)解决面试中遇到问题

一. JVM内存区域的划分1.1 java虚拟机运行时数据区java虚拟机运行时数据区分布图:JVM栈(Java Virtual Machine Stacks): Java中一个线程就会相应有一个线程栈与之对应,因为不同的线程执行逻辑有所不同,因此需要一个独立的线程栈,因此栈存储的信息都是跟当前线程(或程序)相关信息的,包括局部变量、程序运行状态、方法返回值、方法出口等等。每一个方法被调用直至执....

推荐收藏系列:一文理解JVM虚拟机(内存、垃圾回收、性能优化)解决面试中遇到问题
文章 2022-05-20 来自:开发者社区

JVM 面试必问的 CMS,你懂了吗?

前言虽然CMS 已经是很古老的垃圾回收器了,大家现在动不动就G1、ZGC啥的,但是据我所了解,还是有很多公司的生产环境主要使用的 CMS,包括我自己呆过的几家大厂也是。因此在JVM面试中,CMS也是问的最多的,包括我自己现在面试别人时,问到 JVM 这一块,我也喜欢从CMS开始,逐渐深入。不多废话,今天我们就来盘他。正文1、什么是卡表(card table)?试想一下,在进行 YGC 时,如何判....

JVM 面试必问的 CMS,你懂了吗?
文章 2022-05-20 来自:开发者社区

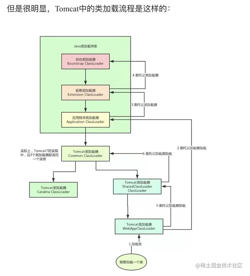
面试必问的 JVM 类加载机制,你懂了吗?

前言本次带来JVM的另一块重要内容,类加载机制,不废话,直接开怼。正文1、类加载的过程。类从被加载到虚拟机内存中开始,到卸载出内存为止,它的整个生命周期包括:加载、验证、准备、解析、初始化、使用和卸载7个阶段。其中验证、准备、解析3个部分统称为连接。1)加载“类加载”过程的一个阶段,在加载阶段,虚拟机需要完成以下3件事情:·       通过一个类的全限定名来获取定....

面试必问的 JVM 类加载机制,你懂了吗?
文章 2022-05-20 来自:开发者社区

面试必问的 JVM 运行时数据区,你懂了吗?

前言Java 虚拟机的运行时数据区经常在面试中被拿来提问,很多概念在市面上有各种各样的说法,搞的不少同学应该是懵逼的。当我们陷入不知道哪个说法是正确的情况时,最好的参考就是源码和规范。在面试中,当面试官反问你:为什么某某是这样?的时候,如果你回答:因为规范是这么写的、因为源码是这么写的。这个回答是非常有说服力的。因此,本文在描述一些有争议的问题上,优先以《Java 虚拟机规范》的说法为准。正文1....

面试必问的 JVM 运行时数据区,你懂了吗?
文章 2022-05-17 来自:开发者社区

一次关于JVM的面试经历,在线面试指南

导语学历永远是横在我们进人大厂的一道门槛,好像无论怎么努力,总能被那些985,211 按在地上摩擦!不仅要被“他们”看不起,在HR挑选简历,学历这块就直接被刷下去了,连证明自己的机会也没有,学历真的这么重要吗?以前我的答案是的,总认为失败就是自己学历问题,总觉得一切不公平错误都是外部的因素,从来没有考虑过自己,自身是什么能力,几斤几两!但是经过这次阿里的面试,让我有了新的见解!你所认为的失败仅仅....

文章 2022-05-11 来自:开发者社区

【死磕JVM】这可能是最全的JVM面试题了(3)

7.G1收集器一款面向服务端应用的垃圾收集器。特点如下:并行与并发:G1能充分利用多CPU、多核环境下的硬件优势,使用多个CPU来缩短Stop-The-World停顿时间。部分收集器原本需要停顿Java线程来执行GC动作,G1收集器仍然可以通过并发的方式让Java程序继续运行。分代收集:G1能够独自管理整个Java堆,并且采用不同的方式去处理新创建的对象和已经存活了一段时间、熬过多次GC的旧对象....

【死磕JVM】这可能是最全的JVM面试题了(3)
文章 2022-05-11 来自:开发者社区

【死磕JVM】这可能是最全的JVM面试题了(1)

1. 描述一下jvm内存模型,以及这些空间的存放的内容 ?2.堆内存划分的空间,如何回收这些内存对象,有哪些回收算法?垃圾回收算法: 标记清除、复制(多为新生代垃圾回收使用)、标记整理3.如何解决线上gc频繁的问题?查看监控,以了解出现问题的时间点以及当前FGC的频率(可对比正常情况看频率是否正常)了解该时间点之前有没有程序上线、基础组件升级等情况。了解JVM的参数设置,包括:堆空间各个区域的大....

【死磕JVM】这可能是最全的JVM面试题了(1)

本页面内关键词为智能算法引擎基于机器学习所生成,如有任何问题,可在页面下方点击"联系我们"与我们沟通。

产品推荐

Java开发者

Java开发者成长课堂,课程资料学习,实战案例解析,Java工程师必备词汇等你来~

+关注