文章 2025-08-21 来自:开发者社区

基于STM32和FreeRTOS的实时天气系统设计与实现【免费开源】

基于STM32和FreeRTOS的实时天气系统设计与实现 免费开源,本文项目源码可见文末 项目背景 随着物联网(IoT)技术的发展,实时数据监测系统逐渐成为日常生活和工业环境中不可或缺的组成部分。其中,气象监测系统不仅可以提供温度、湿度、天气状况等信息,还可以通过数据分析为农业、城市管理和个人生活提供智能化建议。 本项目以STM32F407为核心控制器,结合FreeRTOS实时操作系统和...

基于STM32和FreeRTOS的实时天气系统设计与实现【免费开源】
文章 2025-08-21 来自:开发者社区

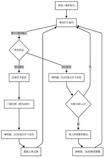
基于STM32和ESP8266的智慧考勤系统设计与实现【免费开源】

基于STM32和ESP8266的智慧考勤系统设计与实现 源码见文末 一、前言 随着智能硬件与物联网技术的快速发展,传统的考勤方式(如纸质登记、简单IC卡刷卡机)已无法满足企业、学校等场景对效率与智能化的需求。本文介绍了一种基于 STM32F103ZET6 微控制器 与 ESP8266 WiFi 模块 的智慧考勤系统。该系统支持 刷卡、指纹识别 两种验证方式,能够通过 ESP8266 Mes...

基于STM32和ESP8266的智慧考勤系统设计与实现【免费开源】
文章 2025-08-16 来自:开发者社区

【免费开源】基于STM32的智慧门禁系统设计与实现(附源码)

【免费开源】基于STM32的智慧门禁系统设计与实现(附源码) 源码下载完整项目已打包,开源免费:https://shangjinzhu.blog.csdn.net/article/details/150432746 项目概述 随着物联网和智能家居的快速发展,传统的门禁系统已经无法满足现代化需求。基于STM32的智慧门禁系统,结合RFID、密码输入、指纹识别等多种身份验证方式,实现对门的智能...

【免费开源】基于STM32的智慧门禁系统设计与实现(附源码)
文章 2025-08-16 来自:开发者社区

【免费开源】基于STM32的智能宠物喂食系统设计与实现(全流程技术详解)附源码

【免费开源】基于STM32的智能宠物喂食系统设计与实现(全流程技术详解)附源码 一、项目背景与意义 随着生活节奏的加快,越来越多的年轻人选择饲养宠物作为精神陪伴。然而,长时间工作或外出,往往导致无法按时喂食,从而影响宠物健康。传统的手动喂食方式存在以下痛点: 时间不固定:主人无法保证每天同一时间投喂。 食量不稳定:每次投喂量可能不一致,容易造成肥胖或营养不足。 缺乏互动提醒:宠物进食状态...

【免费开源】基于STM32的智能宠物喂食系统设计与实现(全流程技术详解)附源码
文章 2024-10-21 来自:开发者社区

基于STM32的温室大棚环境检测及自动浇灌系统设计

需要全部资料请私信我! 对应源码及文件:源码及文件下载 基于STM32的温室大棚环境检测及自动浇灌系统设计 一、绪论 1.1 研究背景及意义 在传统农业灌溉模式下,监测系统通常分为两种,一是通过人工检测获得,二则是通过有线检测系统获得,前者的人工成本高、劳动强度大,而效率却相对较低,后者则会面临有线传输时信号衰减、架设线路困难等问题。同时,传统的人工灌溉不...

基于STM32的温室大棚环境检测及自动浇灌系统设计
文章 2024-06-29 来自:开发者社区

基于STM32温控风扇冷却系统设计

摘要: 在当前社会,随着大家对生活质量的追求和环保意识的加强,温控风扇作为一种节能产品备受社会的关注。温控风扇广泛应用于工业生产、家用电器、医疗美容设备和公共场所,提高了人们的生活效率和生活上的便利。这篇文章是根据单片机来构建的一个温度调节风扇冷却系统。这个系统使用了高精度的集成式温度传感器,通过单片机进行操作,可以实时监测和显示温度。同时,它会根据用户设定的温度,自动调整风扇的转速,以...

基于STM32温控风扇冷却系统设计
文章 2024-03-28 来自:开发者社区

基于STM32的智能工厂生产线监控系统设计与实现

智能工厂生产线监控系统能够提高生产效率,降低人工成本,确保生产过程的稳定性和安全性。本文介绍了一个基于STM32的智能工厂生产线监控系统的设计与实现。系统采用STM32F103C8T6微控制器作为核心,通过各种传感器(如温度传感器、湿度传感器、振动传感器等)来监测生产线的运行状态,并可通过网络摄像头进行实时视频监控。系统还具备远程监控和报警功能,用户可以通过手机APP或网页端查看生产线状态和接收....

文章 2024-03-28 来自:开发者社区

基于STM32的电机控制系统设计与实现

电机控制系统在工业自动化、机器人技术、智能家居等领域有着广泛的应用。本文介绍了一个基于STM32的电机控制系统的设计与实现。系统采用STM32F103C8T6微控制器作为核心,通过PWM(脉冲宽度调制)技术实现对电机的精确控制。系统能够实现电机的启动、停止、加速、减速和方向控制等功能。系统具有结构简单、成本低廉、实时性强等优点,具有一定的实用价值。 关键词:STM32;电机控制;PWM;...

文章 2024-03-28 来自:开发者社区

基于STM32的温湿度监测系统设计与实现

本文介绍了一个基于STM32的温湿度监测系统的设计与实现。系统采用STM32F103C8T6微控制器作为核心,通过DHT11温湿度传感器实时采集环境数据,并通过串口将数据传输至PC端进行显示。系统具有结构简单、成本低廉、实时性强等优点,具有一定的实用价值。 关键词:STM32;温湿度监测;DHT11;串口通信 1. 引言 温湿度监测在农业生产、仓储物流、实验室等领域具有重...

文章 2024-03-28 来自:开发者社区

基于STM32的智能城市环境监测系统设计与实现

智能城市环境监测系统能够实时监测城市的环境质量,为政府决策和公众提供数据支持。本文介绍了一个基于STM32的智能城市环境监测系统的设计与实现。系统采用STM32F103C8T6微控制器作为核心,通过空气质量传感器、水质传感器、噪音传感器等来监测城市的环境参数,并通过GPRS模块将数据发送至云端服务器。系统还具备远程监控和数据分析功能,用户可以通过手机APP或网页端查看环境数据和统计报告。系统具有....

本页面内关键词为智能算法引擎基于机器学习所生成,如有任何问题,可在页面下方点击"联系我们"与我们沟通。

IoT

物联网软硬件开发者一站式基地

+关注